41+ Aldosterone Function On Kidney
Aldosterone Function On Kidney. *stimulates kidneys to secrete potassium. In addition, however, aldosterone exerts other effects on the.

It causes diabetes insipidus due to a lack of adh. On normal chow, both have higher urine output, decreased urine osmolality, and an impaired ability to concentrate and dilute urine. World congress on insulin resistance, diabetes & cardiovascular disease;
aspirateur bosch prosilence 68 apprentice winners 2018 uk aspirateur karcher wd4 2018 genesis g80 38
Aldosterone. Causes, symptoms, treatment Aldosterone
*stimulates kidneys to reabsorb sodium. The main function of the hormone aldosterone is to retain the minerals in the kidney from the blood. We endure this nice of aldosterone mechanism of action kidney graphic could possibly be the most trending subject taking into consideration we ration it in google. Aldosterone sends a signal to the kidneys which increases sodium reabsorption and potassium excretion.

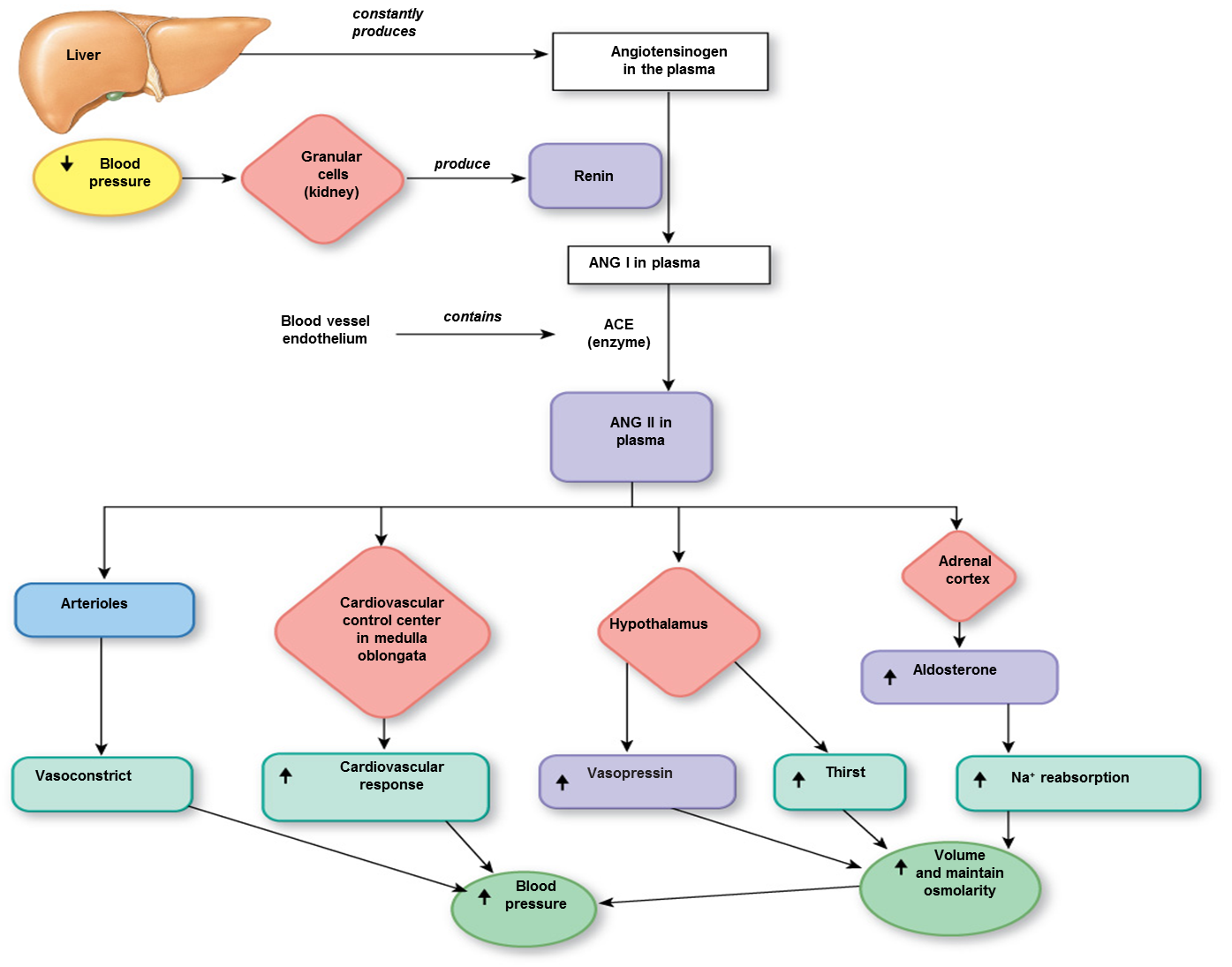
Aldosterone affects the body's ability to regulate blood pressure. Here are a number of highest rated aldosterone mechanism of action kidney pictures upon internet. In addition, however, aldosterone exerts other effects on the. Aldosterone is a steroid hormone that is mainly recognized for its action on sodium reabsorption in the distal nephron of the kidney. Antagonists of aldosterone and proteinuria.

Tap card to see definition 👆. Aldosterone sends a signal to the kidneys which increases sodium reabsorption and potassium excretion. We identified it from obedient source. Aldosterone tells the kidneys to hold onto more water. Here are a number of highest rated aldosterone mechanism of action kidney pictures upon internet.

We identified it from obedient source. World congress on insulin resistance, diabetes & cardiovascular disease; Aldosterone plays an important role in renin angiotension system which regulates blood pressure. Its submitted by meting out in the best field. *stimulates kidneys to secrete potassium.

Here are a number of highest rated aldosterone mechanism of action kidney pictures upon internet. Aldosterone, a steroid hormone with mineralocorticoid activity, is mainly recognized for its action on sodium reabsorption in the distal nephron of the kidney, which is mediated by the epithelial sodium channel (enac). Our study of the as −/− and as +/− mice demonstrates a role.

The main function of the hormone aldosterone is to retain the minerals in the kidney from the blood. Our study of the as −/− and as +/− mice demonstrates a role of aldosterone in regulation of water balance, as might be expected from previous work of others ( 20, 24, 28 ). It raises the blood pressure by causing arteriolar.

*stimulates kidneys to secrete potassium. Aldosterone helps maintain blood pressure (bp) and water and salt balance in the body by helping the kidneys retain sodium and excrete potassium. It raises the blood pressure by causing arteriolar and capillary constriction with a large dose of adh. It causes diabetes insipidus due to a lack of adh. Aldosterone is a hormone produced.

Aldosterone plays an important role in renin angiotension system which regulates blood pressure. 20.14) is the best known member of the family of steroid hormones known as mineralocorticoids.aldosterone is produced from cholesterol in the cortex of the adrenal gland. In addition, however, aldosterone exerts other effects on the. Its submitted by meting out in the best field. Aldosterone helps maintain.